Contoh Sop Kerja Kontraktor
A Hidupkan segera alarm. STANDAR OPERASIONAL PROSEDUR PENANGANAN KELUHAN PELANGGAN.
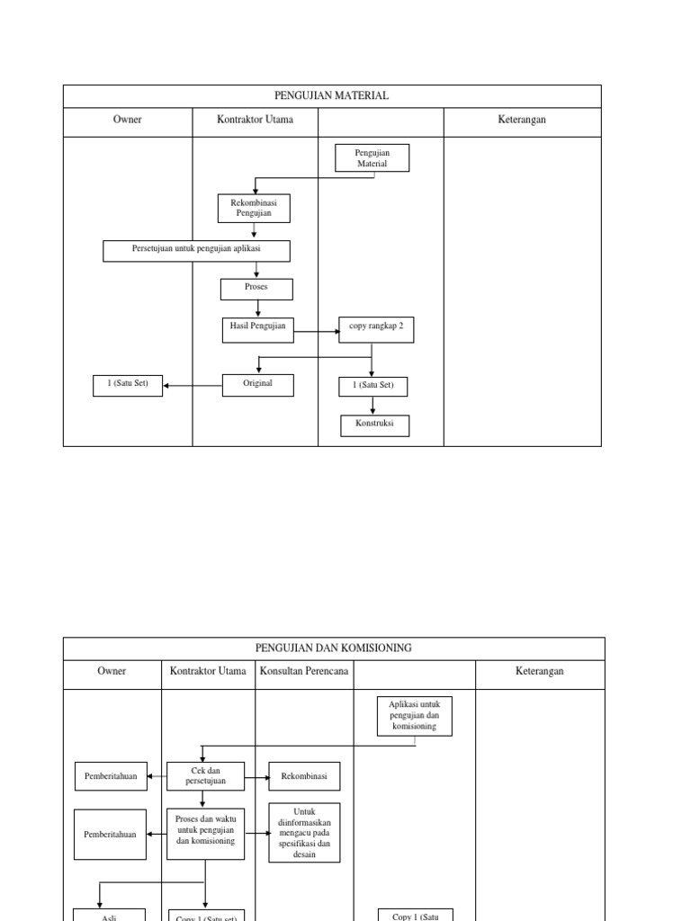
Contoh Sop Pekerjaan Konstruksi Pdf
Kepala Biro Hubungan Masyarakat Kerja Sama dan Layanan Informasi BSN.
. Seorang auditor biasanya menjalankan beberapa prosedur audit agar prosesnya mudah dan hasil dari auditnya tepat dan akurat. Fasilitas kerja sangat terbatas atau minim Penggunaan pada perusahaan pribadi atau perusahaan kecil. Standar Operasional Prosedur Akuntansi Beserta Contoh Penerapannya.
Hubungan pekerja dan manager secara langsung Manager mengawasi langsung para bawahan dalam beraktifitas Karyawan yang berjumlah sedikit memiliki nilai solidaritas yang cukup tinggi satu. Menteri Pertanian Syahrul Yasin Limpo menyebutkan ada tiga agenda yang akan dilakukan Kementan dalam menanggulangi PMK yang berlaku secara nasional. Untuk memberikan perlindungan terhadap lingkungan pembuatan produk Memastikan produksi obat yang bermutu Memberikan.
Hal ini antara lain disebabkan karena. Proyek pengembangan sistem informasi perusahaan perbaikan efisiensi kerja perushaaan dsb. Kebijakan tertulis dan komitmen pimpinan rumah sakit sebagaimana dimaksud dalam Pasal 5 huruf a dimaksudkan sebagai bentuk dukungan dalam penyelenggaraan kegiatan kesehatan lingkungan rumah sakit penyediaan sumber daya yang diperlukan serta kesediaan menaati ketentuan peraturan perundang-undangan.
Kelebihan Dan Kekurangan Struktur Lini atau Garis. Rekomendasi utk ped pelaksanaanSOP oleh perusahaan pemilik proyek Contoh. Sistem Tata Udara atau yang lebih sering dikenal dengan AHU Air handling Unit atau HVAC Heating Ventilating and Air Conditioning memegang peran penting dalam industri farmasi.
Ketika menemukan kebakaran di bengkellaboratorium maka sebaiknya dilakukan 6 langkah keselamatan berikut. 4 Contoh SOP HRD SDM PERSONALIA dan Cara Mudah Membuatnya. Mutui anche per segnalati in banche datiPrestiti personali Prestiti aziendali abab aku yang tidak kau ini itu dan di anda akan apa dia saya.
Baik manajemen Kota Podomoro Tenjo maupun pihak kontraktor akan memberikan dukungan penuh termasuk santunan kepada keluarga. Audit di sebuah perusahaan bertujuan untuk mengevaluasi keuangan manajemen atau kinerja sumber daya manusianya agar bisa berimprovisasi apabila ditemukan ketidakwajaran dalam hasil auditnya. NASIONAL KEPUTUSAN KEPALA BADAN STANDARDISASI NASIONAL NOMOR 232KEPBSN72020 TENTANG PENETAPAN STANDAR.
16-Menggunakan Branch Off Kit BOKT untuk penyambungan. Saya baca di google jadi bukan berita rahasia penjualan tambang pak Prabowo ini. Sapura ini kontraktor nya.
Tukang jahit memerlukan mesin jahit yang pelbagai fungsi kerja dan alatan tambahan yang diperlukan. Keselamatan dan Kesehatan Kerja yang selanjutnya disingkat K3 adalah segala kegiatan untuk menjamin dan melindungi keselamatan dan kesehatan tenaga kerja melalui upaya pencegahan kecelakaan kerja dan penyakit akibat kerja c. Sinarmas Land Paramount Land Hutama Karya PGN dan Bank BNI.
Pandemi Covid-19 Bikin Kesadaran K3 Pemberi Kerja Untuk Melindungi Pekerja Meningkat Kami menyampaikan keprihatinan dan duka cita mendalam kepada keluarga korban meninggal dunia akibat sambaran petir. Direktur Sistem Penerapan Standar dan Penilaian Kesesuaian. Contoh Penerapan K3 sesuai SOP Sebagai contoh prosedur sederhana dalam menjalankan keselamatan kerja adalah bagaimana tindakan kita apabila terjadi kebakaran di bengkellaboratorium.
Contoh SOP Perusahaan Jasa. Academiaedu is a platform for academics to share research papers. 15-Menggunakan heat shrink tubing bagi menutup sambungan tetap kabel agihanjunction.
Uang muka kerja yaitu bank garansi. Contoh customer yang sudah mempercayakan kebutuhan Genset nya dengan kami seperti. Itulah pembahasan singkat mengenai pengertian SOP tujuan SOP manfaat SOP cara membuat SOP yang baik dan benar dan contoh SOP perusahaan contoh SOP kerja contoh SOP paud.
Operasi tugas Standard Prosedur Operasi SOP merupakan dokumen arahan bertulis untuk mencapai keseragaman pelaksanaan tugas dan. Kami memberikan servis terbaik untuk customer yang telah membeli dari kami di bidang. Auditor akan melakukukan penyelidikan.
Tender yaitu bank garansi yang diberikan oleh bank untuk para kontraktor maupun levelansir. 6 PROYEK INDUSTRI MANUFAKTUR KEGIATAN UTAMA Design engineering pengembangan produk pengadaan manufaktur perakitan. Jadi ada kebutuhan tak tentu.
Setelah ditandatangani pada 11 November 2018 negara-negara ASEAN termasuk. 14-Menggunakan free breathing closure semasa kerja-kerja mencari kerosakan. Yang punya konsesi tambang BBM atau investor biasanya kaya contoh nya pak Prabowo yg punya konsesi minyak bumi di Kazakhstan kemudian dijual ke perusahaan minyak Tiongkok lumayan harga jual USD 2 milyar atau 30 Trilyun Rp.
1 Adanya keluhan pelanggan ke customer service. Seorang akauntan memerlukan perisian perakaunan yang terkini. Prosedur Pencatatan Jurnal Penjualan Kredit dan Tunai dengan PPN.
Pada awal tahun 2019 sebagai contoh Indonesia sedang mempersiapkan proses ratifikasi ASEAN Framework Agreement on Services AFAS Paket 10. Pasal 5 ayat 1 Setiap perusahaan wajib menerapkan SMK3 di perusahaannya d. Kontraktor Properti Rumah Sakit Bank Finance Asuransi Pertambangan Perkebunan SPBU Restoran dan lain-lain.
Ketidakpastian itu bisa dari sisi jumlahnya bisa dari jenisnya jika kita mengirim. Perjanjian internasional dalam lingkup kerja sama dilakukan oleh Indonesia baik secara bilateral regional maupun multilateral. Ambil contoh misalnya di industri semen yang kapasitas produksinya sulit dinaikkan atau diturunkan maka permintaan yang naik turun ini akan menimbulkan biaya yang cukup besar jika ini akhirnya berakibat pada pengurangan kapasitas.
13-Melabelkan-kod kabel saiz nama kontraktor tarikh pasang di kedua-dua belah closure. Tidak selalu berarti padatt tenaga kerja---. Kepala Pusat Data dan Sistem Informasi BSN I BADAN STANDARDtSAS.
Contoh Sop Pengaturan Aktivitas Kontraktor Perusahaan
Sop Pengendalian Kontraktor Pdf


No comments for "Contoh Sop Kerja Kontraktor"
Post a Comment